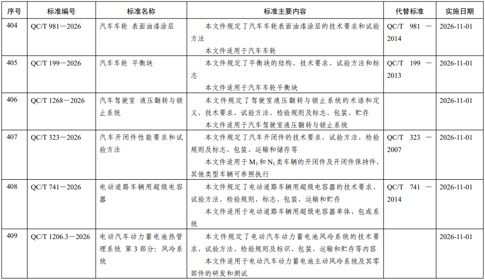
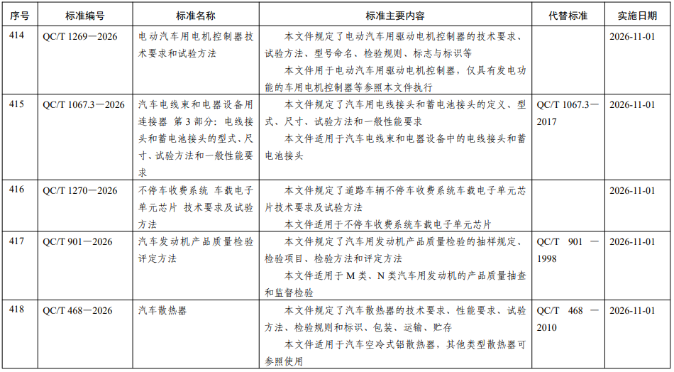
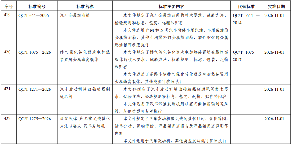
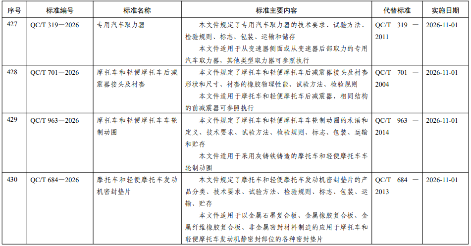
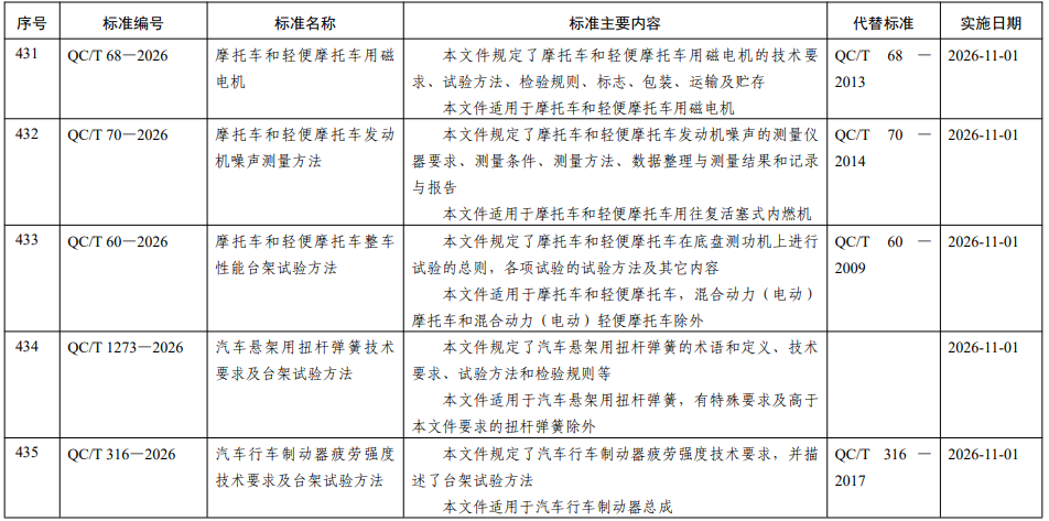
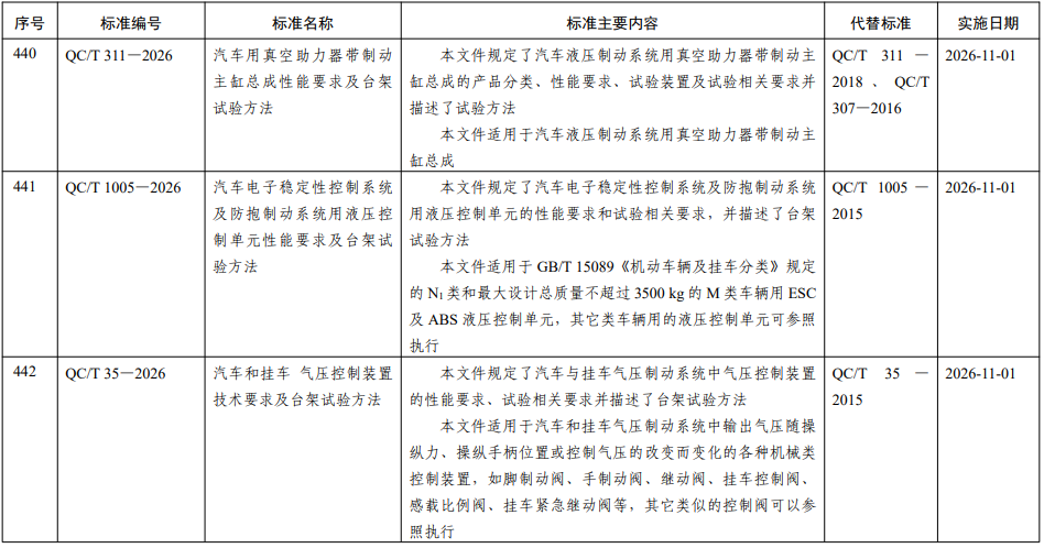
政府采购信息网(caigou2003.com)获悉,4月28日,《中华人民共和国工业和信息化部公告》(2026年第9号)发布,工业和信息化部批准《人工智能 深度合成图像系统技术规范》等690项行业标准,其中,汽车行业46项,实施日期均为2026年11月1日。
明细如下:











政府采购信息网(caigou2003.com)获悉,4月28日,《中华人民共和国工业和信息化部公告》(2026年第9号)发布,工业和信息化部批准《人工智能 深度合成图像系统技术规范》等690项行业标准,其中,汽车行业46项,实施日期均为2026年11月1日。
明细如下:











本网发布内容已拥有版权或授权。如需转载,须获得书面授权,并注明来源为“政府采购信息网(https://www.caigou2003.com)”及作者姓名,并保持文章的完整性、准确性。否则,将追究侵权法律责任。
版权合作邮箱:liuhui#caigou2003.com(发邮件时#换为@)
商机 · 数据 · 参数 · 产品——IT采购搭起买卖桥梁。
IT采购